Model 491 Prep CellTM实验指南
信息来源: 时间:2015-07-10 点击次数:
实验指南

Bio-Rad
2008年6月
目 录
一、概述……………………………………………………………3二、仪器清点和客户所需的实验准备……………………………3
三、实验装置安装和实验操作……………………………………8
四、条件优化………………………………………………………12
五、疑难解答………………………………………………………14
六、测试试题………………………………………………………15
一、概述
MODEL 491是一种设计精巧的核酸蛋白样品洗脱系统。MODEL 491的功能就是从样品中纯化出目标蛋白或者目标核酸。样品在柱状胶中进行电泳,蠕动泵给予样品洗脱以动力,带动样品从凝胶柱中流出,流出的样品被一定分子量的截留膜截留后,经过陶瓷冷却棒中心的管道流入经紫外检测仪,为自动部分收集器收集。电泳仪的电泳液经循环泵和陶瓷冷却棒,保持一定温度,保证样品条带平行地洗脱,并可以很大限度地确保在用非变性胶纯化样品的过程中,保持样品活性。安全指标:
电压:500V
电流:40mA
功率:12w
严禁在室温达50℃时进行该实验
二、 仪器清点和客户所需的实验准备
1、辅助设备UV检测仪(UV monitor)
记录仪 (Chart recorder)
自动部分收集器(Fraction collector)
恒流泵(Peristaltic pump)
电泳液循环泵( Buffer Recirculation Pump 170-2927 Model 491中已含)
PowerPac HV or PowerPac Universal
2主要设备

从上往下依次为
1电泳仪盖 2冷却电泳液出管3洗脱液流出管4上电泳槽5冷却芯6洗脱液连接管7制胶管8洗脱槽盖9凹槽垫圈10玻璃纤维膜11分子截留膜12玻璃纤维膜13 O-型垫圈14洗脱室基座15下槽液室16冷却液进管
上下电泳槽:为电泳系统提供稳定的基座,并且是电泳液的承载工具。

下电泳槽和上电泳槽
冷却陶瓷芯:内有样品洗脱管道,并在电泳和胶凝聚时提供较低的温度。

胶管组件:容纳凝胶和陶瓷冷却芯的装置。并和其它密封构件和管道组成上电泳槽的一部分,和洗脱系统的一部分。

洗脱室基座:内装有玻璃纤维膜和样品截留膜,将一定分子量的样品截留并使样品分子流入陶瓷冷却芯中的样品洗脱管道。

胶底座:为胶和胶管组件提供支持,并可以保持水平。聚丙烯酰胺在基座上凝解,成为电泳系统的基本核心。

3.所需试剂和其他耗品
| 161-0158 | 30% Acrylamide/Bis Solution,37.5:1, 500 ml |
| 161-0416 | SDS Solution, 10% (w/v), 250 ml |
| 161-0798 | Resolving Gel Buffer, 1.5 M Tris-HCl, pH 8.8, 1 L |
| 161-0700 | Ammonium Persulfate, 10 g |
| 161-0800 | TEMED, 5 ml |
| 161-0732 | 10x Tris/Glycine/SDS, 1 L |
水饱和正丁醇:使用水饱和正丁醇压凝胶胶面
三、实验装置安装和实验操作
1.配制试剂:
配制12%分离胶20ml和5%沉积胶10ml:
| 灌制12%分离胶20ml | 灌制5%沉积胶10ml |
| 水6.6ml 30%预混胶 8ml (1610158) 1.5MTris(pH8.8) 5ml (1610798) 10%SDS 0.2ml (1610416) 10%AP 0.2ml (1610700 注是干粉 需配成10%) TEMED 0.008ml (1610800) |
水6.8ml 30%预混胶 1.7ml (1610158) 1.5MTris(pH8.8)1.25ml (1610798) 10%SDS 0.1ml (1610416) 10%AP 0.1ml (1610700 注是干粉 需配成10%) TEMED 0.01ml (1610800) |
电泳缓冲液 161-0732 10x Tris/Glycine/SDS, 1 L,使用10倍稀释(又称洗脱缓冲液,本实验电泳缓冲液与洗脱缓冲液采用相同配方)
标准样品含有以下2种预染色蛋白:
Soybean Trypsin Inhibitor (apparent MW 27,500 +/- 10%) 和 CarbonicAnhydrase (apparent MW 32,500 +/- 10%).
| Gel length: | Mini Prep Cell | Model 491 Prep Cell |
| 分离胶: | 5.5 cm (2 ml) | 5.5 cm (20 ml) |
| 沉积胶: | 0.5 cm (200 μl) | 0.5 cm (2 ml) |
| 直径: | 7 mm ID |
28 mm ID |
| 样品量: | 30 μl |
300 μl (~150 μg of each protein) |
电泳电压条件
12 W Constant Power
Small gel tube (28 mm ID)
40-50 mA/240-300 volts
Large gel tube (37 mm ID)
50-60 mA/200-400 volts
2 实验操作过程和实验结果:
A湿润膜:须将样品截留膜在洗脱缓冲液中湿润过夜
B 安装底座并灌胶(10%的胶)
用水平仪平衡灌胶底座,保证水平。将胶管装置(gel tube assembly)安置于底座上,旋紧4个螺帽。将陶瓷冷却芯插入胶管,而后把预混的12%分离胶(20ml M491, 5.5 Mini 491)倒入胶管,防止出现气泡,覆盖水饱和正丁醇静置。45分钟后,待分离胶凝固,倒去水饱和正丁醇,用水冲洗12%分离胶的胶面。再灌入5%沉积胶(2ml M491, 200ul Mini 491)。小心防止出现气泡,再覆盖以水饱和正丁醇,静置45分钟。

C.安装洗脱底座
检查已经在洗脱缓冲液里浸泡过夜的样品分子截留膜是否完好无损,并安装至洗脱底座(分子截留膜应夹在2层玻璃纤维膜之间)玻璃纤维膜嵌入洗脱底座,底座中应装有O型密封圈,安装时,防止在玻璃纤维膜和分子截留膜间产生气泡。
启胶:用镊子将有凝胶的胶管装置从灌胶底座上启出,安装至装有截留滤膜的洗脱底座,对好4个螺孔,旋紧螺帽。

D组装上电泳槽
将上述C安装至上电泳槽:将胶管装置(gel tube assembly)和上电泳槽通过密封圈连在一起。密封垫圈中须有O型橡胶垫圈。此外洗脱底座和上电泳槽间还有洗脱软管和电泳液软管相连。在上电泳槽上,安装连接UV检测仪的洗脱液软管,以及2根电泳液循环软管。在上电泳槽中加入600ml电泳缓冲液(4 upper electrophoresis buffer reservoir里面 ),750ml的样品电泳缓冲液(3.Elution buffer reservoir外面)。

E安装下槽
将安装就绪的上电泳槽-胶管装置-洗脱底座安置入下电泳槽。在下电泳槽中加入上样缓冲液,缓冲液高度至少要高于凝胶面2cm。

F去气泡
将上样注射器和洗脱软管(将与UV检测仪相连)对接,轻抽注射器,排除洗脱管道中的气泡。

G打开电泳液循环泵( Buffer Recirculation Pump 170-2927 Model 491中已含), 速度80-100ml/分钟,若室温过高,需在电泳仪外须设制冷却冰浴,将电泳缓冲液循环软管放入装有冰的烧杯,并确保不会泄漏电泳液

H样品加样(M491 300ul, Mini 30ul),须小心的用注射器,穿过上槽缓冲液的液面,将样品加到胶面.

I启动电泳电源和恒流泵电源,并接通自动部分收集器和UV检测仪
.工作条件:
Mini Prep Cell Model 491 Prep Cell
Power conditions: 4–5 mA constant, or 40 mA constant or
1 W constant 10–12 W constant
Elution flow rate: 0.1 ml/min 1 ml/min
Cooling flow rate: N/A 80-100 ml/min
Fraction collector: 0.25 ml/fraction 2.5 ml/fraction
•80nm UV检测
预染的 Soybean TrypsinInhibitor 大约在2.5–3 小时后洗脱出并检测到.,预染的Carbonic Anhydrase 大约会在3–3.5 hours后洗脱出并检测到.
K.实验完成后,须进行实验装置清洗。滤膜和滤板须保存在去离子水中。
四、条件优化
为了用Model491更好的分离蛋白样品,一般需用SDS PAGE电泳做预实验,根据SDS PAGE电泳的分析结果来确定制备电泳的一系列参数。在进行垂直电泳时,须有标准蛋白分子量MARKER来标定目标蛋白分子量,得出杂蛋白和目标蛋白分子量百分比之差(⊿MW)。检测蛋白浓度,预计出蛋白的上样量。并预测出的电泳凝胶长度。
1不同分子量的蛋白做SDS PAGE预实验时可采用下表的胶浓度

需进行以上范围内的各种浓度的SDS PAGE胶预实验,直到目标蛋白的RF值应为0.55-0.6之间,Rf值计算见以下公式
Distance that the protein of interest migrated
Rf =---------------------------------------------------------------------
Distance that the ion front migrated
*合适的胶浓度事关目标分子能否有效地纯化出来此步骤非常重要。
2.根据下表选择合适凝胶高度,凝胶体积及蛋白上样量

通常增加凝胶高度有助于将目标蛋白分子和其相邻的杂蛋白分离,但是过长的凝胶高度会造成目标蛋白条带的扩散。因此选择适合的凝胶长度和(⊿MW)有关。同时,待纯化样品的上样量的多少(目标蛋白含量和杂蛋白的含量)也会影响样品纯化的结果。通常减少样品上样量和增加凝胶的长度,有助于目标蛋白的纯化分离。在选择使用直径28mm的胶(上样表面积为3.6mm2))还是37mm(上样表面积为8.2mm2))胶时,必须考虑上样量和(⊿MW)的因素。同常,当目标蛋白和杂蛋白间的分子量相差较小时, 直径28mm的胶的分辨率是37mm的胶的1.5倍。如何在实际实验中选择合适的实验条件,请参阅上表。
样品洗脱时间参考表

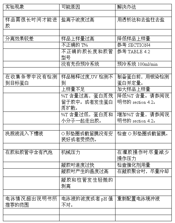
五、疑难解答

用MODEL 491系统和非变性胶分离纯化蛋白质,需先用小胶和少量蛋白质进行预实验。在纯化分离蛋白质前,建议先根据说明书所推荐一系列方法对新的目标蛋白质进行一系列的预实验。任何优化好的纯化方法,须将少量样品在MODEL 491上进行预实验。图1给出了蛋白纯化优化程序的概貌。



川公网安备 51010702000030号